您好!欢迎来到贵州环天下环保有限公司【官网】!-贵州环评公司哪家好 验收监测 贵阳环保验收 水保应急预案 节能评估网
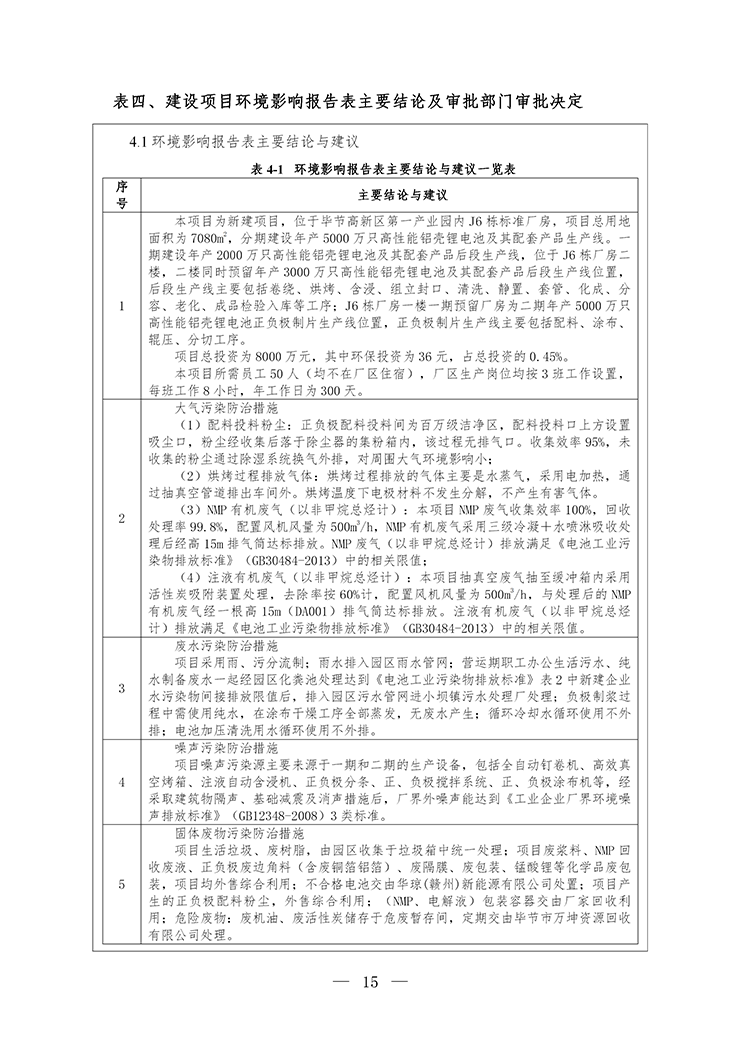
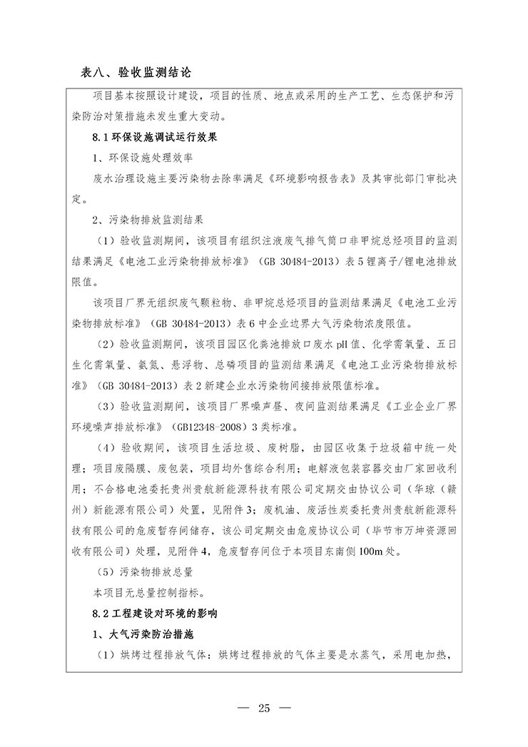
贵州环天下环保有限公司【官网】
联系人:吴经理
手 机:13007869886
电 话:0851-85775084
邮 箱:1241361997@qq.com
网 址:www.gzhtxqy.com
地 址:贵州省贵阳市南明区花果园财富广场7号楼33层3324号
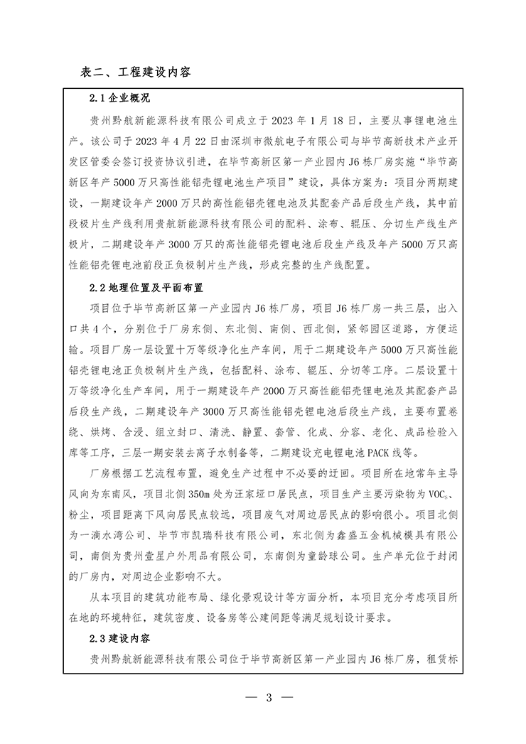
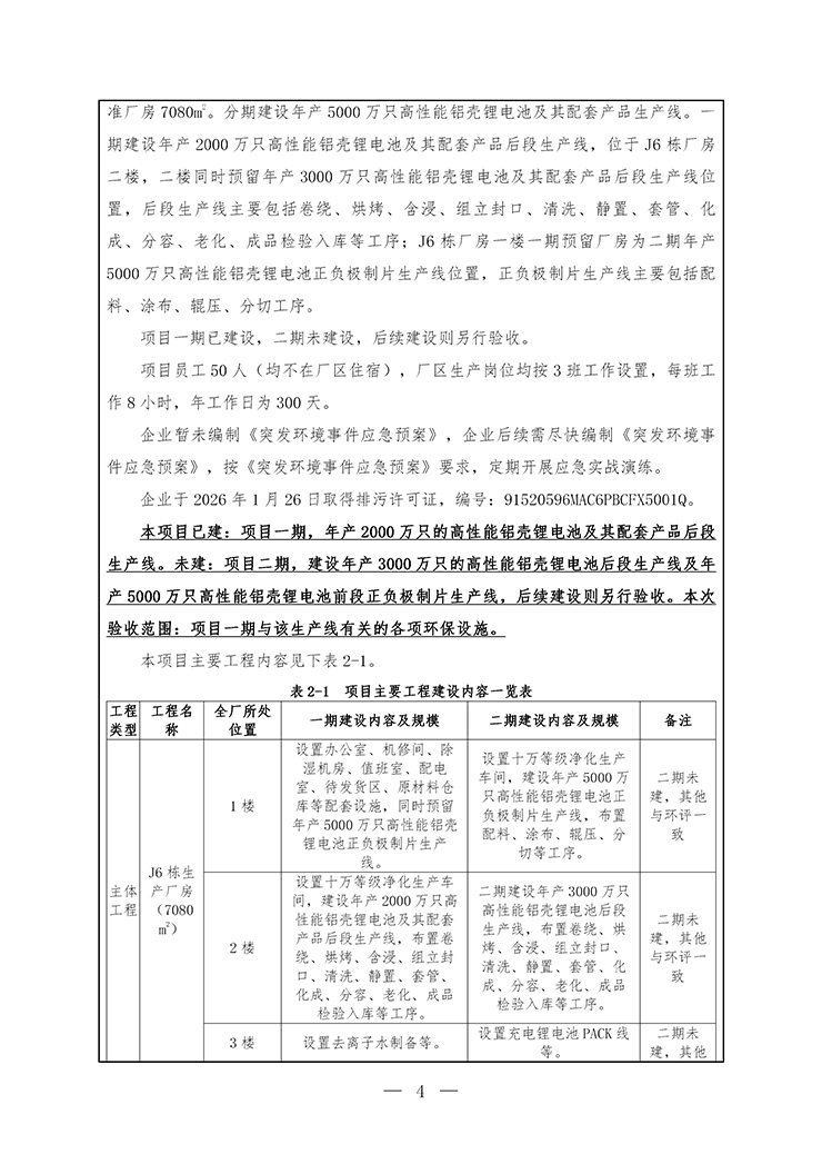
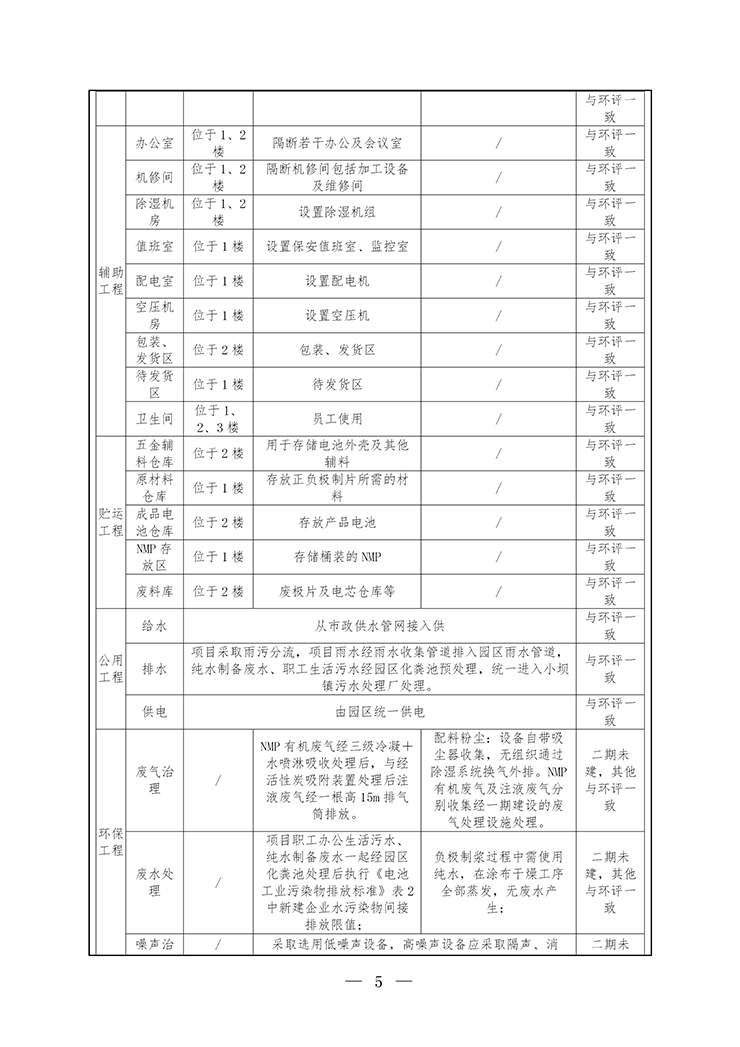
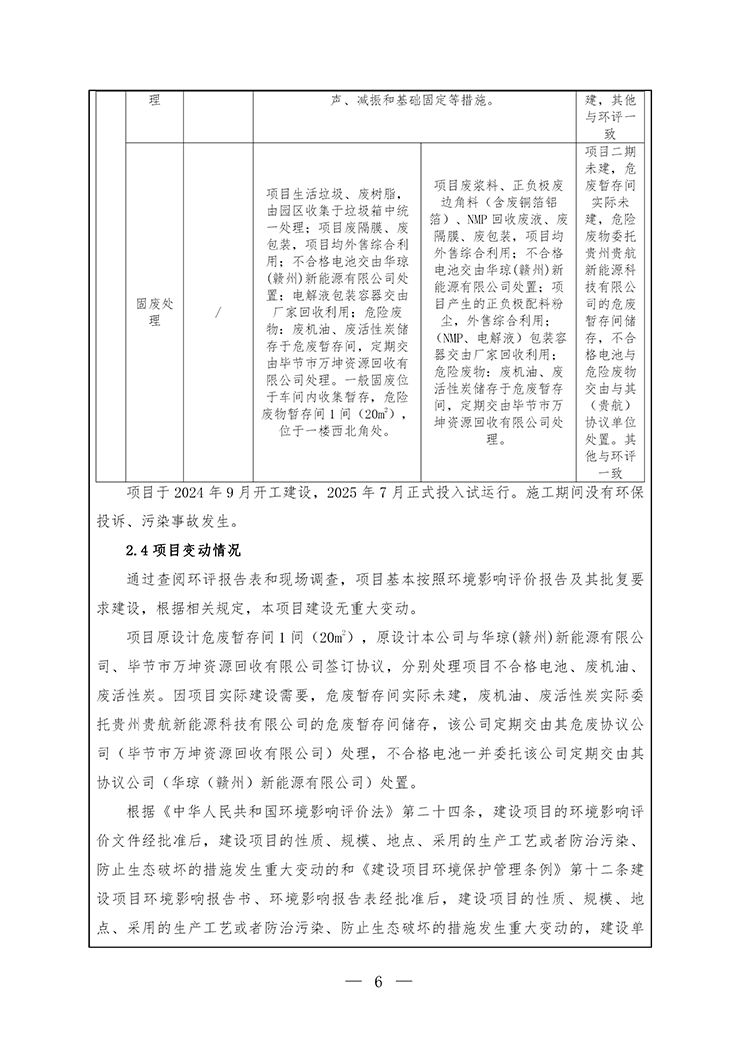
根据《国务院关于修改<建设项目竣工环境保护管理条例>的决定》(国务院令第682号),以及环保部《关于发布<建设项目竣工环境保护保护验收暂行办法>的公告》(国环规环评[2017]4号),现将《毕节高新区年产5000万只高性能铝壳锂电池生产项目(部分验收)竣工环境保护验收监测报告表》公示如下:
项目名称:毕节高新区年产5000万只高性能铝壳锂电池生产项目(部分验收)
建设单位:贵州黔航新能源科技有限公司
公示内容:验收监测报告表,验收意见
公示时间:2026年03月13日-2026年04月13日
公示期间:对上述公示内容如有异议,请以书面形式反馈,个人须署真实姓名,单位须加盖公章
联系人:张力中
联系电话:18076174567














































